登录
注册
无障碍浏览
手机版
繁体版
网站首页
首 页
信息要闻
信息公开
政务服务
互动交流
政务公开搜索
政务动态搜索
您的位置:
首页
>
信息公开
>
政府法制服务
>
规范性文件
>
市直部门规范性文件解读
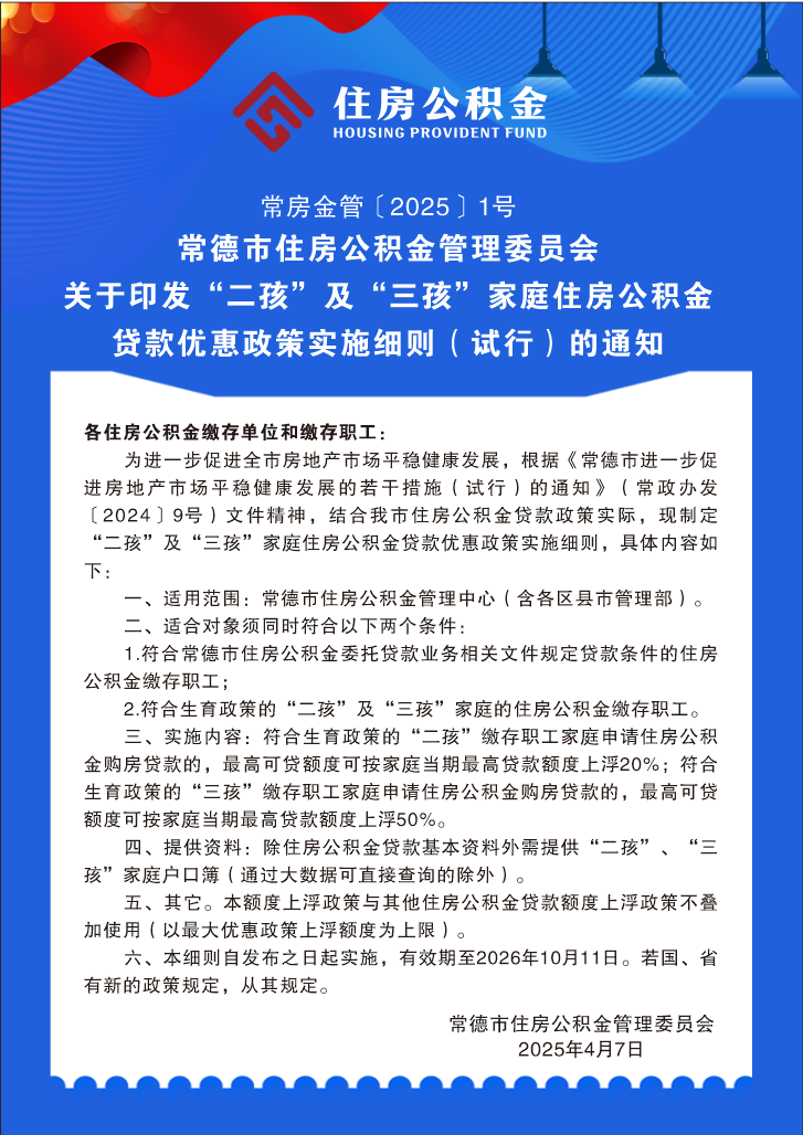
图文解读:常德市住房公积金管理委员会关于印发“二孩”及“三孩”家庭住房公积金贷款优惠政策实施细则(试行)的通知
2025-04-07 10:09
来源:常德市住房公积金管理委员会
阅读次数:
次
字号:【
大
中
小
】
打印
扫一扫在手机打开当前页
归档时间:
已归档