登录
注册
无障碍浏览
手机版
繁体版
网站首页
首 页
信息要闻
信息公开
政务服务
互动交流
您的位置:
首页
>
信息公开
>
政府法制服务
>
规范性文件
>
市直部门规范性文件解读
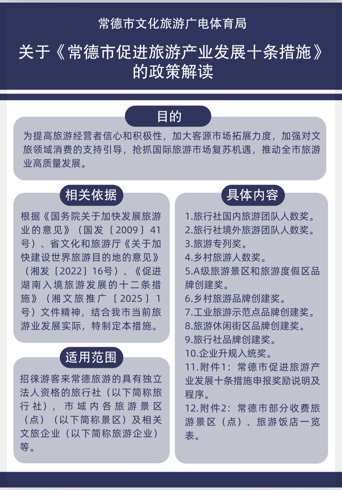
图文解读:常德市文化旅游广电体育局关于《常德市促进旅游产业发展十条措施》
2025-04-25 09:48
来源:常德市文化旅游广电体育局
阅读次数:
次
字号:【
大
中
小
】
打印
扫一扫在手机打开当前页
归档时间:
已归档